爆料 控告茂名市电白区嘉和物业管理有限公司(161楼区地税局已回复,198楼区发改局已回复) (3人在浏览)

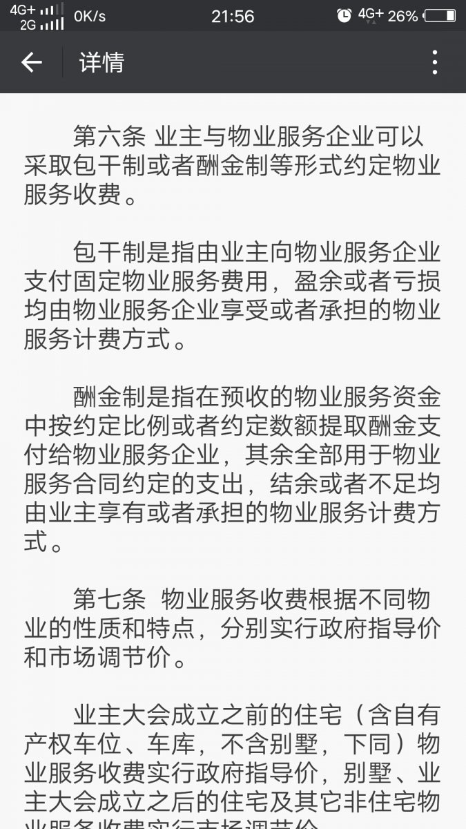
嘉和豪庭物业管理有限公司属于包干制收费1.18元/平方米,公摊费也不可以超出物价局的指导价,现在嘉和物业管理有限公司竟然公开多收业主的公摊费上百数元。
 

附件

  • 截屏_20170614_215601.jpg
    截屏_20170614_215601.jpg
    168.4 KB · 查看: 3,308
  • mmexport1497446960799.jpg
    mmexport1497446960799.jpg
    34.2 KB · 查看: 3,258
  • mmexport1497446963934.jpg
    mmexport1497446963934.jpg
    97.1 KB · 查看: 3,342
  • IMG_20170615_103441.jpg
    IMG_20170615_103441.jpg
    252 KB · 查看: 3,339
  • IMG_20170615_100746_1.jpg
    IMG_20170615_100746_1.jpg
    328.1 KB · 查看: 3,033
只能对大电白的物业管理无语……据不完全统计,在电白有某些的花园物业都存在很多的问题,如果某些公司或政府不再完善或正规管理,最终只会影响到电白的楼盘销售……怎么敢去买这些楼房去住???(也许最终会降价了,哈哈……)住的环境是舒服了、高尚了,可是人人清闲不了啊,又争吵、又上诉、又要打官司……可能还会有断水断电的风险……那还不如不买了……烦心啊
 
只能对大电白的物业管理无语……据不完全统计,在电白有某些的花园物业都存在很多的问题,如果某些公司或政府不再完善或正规管理,最终只会影响到电白的楼盘销售……怎么敢去买这些楼房去住???(也许最终会降价了,哈哈……)住的环境是舒服了、高尚了,可是人人清闲不了啊,又争吵、又上诉、又要打官司……可能还会有断水断电的风险……那还不如不买了……烦心啊


上班已经够累了,回家还要提心吊胆!你说是业主忘带卡了,门卫不一定放你进来,但你说我是来游泳的,他就放你进来了!
 
有哪个小区游泳池开放的时间是8:00——12:00,14:00——21:00?来游泳的成年人不用穿泳裤,只穿一条底裤就可以下水了!
 
正打算去交拿笔公摊费呢。欠了半年的物业费也还没交,看来又可以缓一下再交了。
 
有哪个小区游泳池开放的时间是8:00——12:00,14:00——21:00?来游泳的成年人不用穿泳裤,只穿一条底裤就可以下水了!
这个游泳池是外包的,商家只为赚钱,管你那么多。
 
楼盘再好,房子再宽,如果没有好物业住得也闹心,所以在看楼盘的时候也要留意下物业管理服务,据所闻所见,水东没那个楼盘的物业是好的,去看看二手房就知道,里面的环境差,电梯更是不堪入目!还有就是车位,据所闻逼着业主买的。
 
[FONT=仿宋]放大字号,方便大家看~!
[/FONT]
[FONT=仿宋]控告茂名市电白区嘉和物业管理有限公司

“茂名市电白区嘉和物业管理有限公司”在未获得业主签字授权同意的情况下,勾结“电白县信用合作联社陈村信用社”肆意妄为,以“物管费”的名义扣取业主农村信用社账户的个人资金财产。经质问茂名市电白区嘉和物业管理有限公司嘉和豪庭物业处的负责人,此负责人(女,人称周经理)辩解此扣费是银行代扣,具体要咨询信用社。
再经业主前往位于电白区电海中学斜对面的“陈村信用社”质问具体情况,前台业务人员认真查询后解释:是“茂名市电白区嘉和物业管理有限公司”与“陈村信用社”有代扣“物管费”的协议书,所以“陈村信用社”根据“茂名市电白区嘉和物业管理有限公司”提供的代扣名单(含姓名、账号与代扣金额)进行代扣“物管费”的操作。
业主再质问“陈村信用社”工作人员“你陈村信用社是否见到过茂名市电白区嘉和物业管理有限公司与嘉和豪庭的业主所签订的代扣物管费协议书?即使见到,你是否能辨认此协议书的真实性?难道随便一个假的签名也能随意进行扣取公民账户上的合法私人财产?”
陈村信用社工作人员回答:“没有见到过茂名市电白区嘉和物业管理有限公司与嘉和豪庭业主签订的代扣费协议,只根据物业公司提供的代扣费名单进行了扣费操作。”
然,嘉和豪庭的业主集体表示不允许“茂名市电白区嘉和物业管理有限公司”在未获得业主签字授权同意的情况下进行银行代扣“物管费”!
然而,嘉和豪庭业主的物管费全部都按年缴交完毕(即按签订的临时物业服务协议里协定的1.18元每平方米的物业管理费进行了缴交,每年缴交一次,此次被代扣“物管费”的业主大部分无欠交物管费现象)。

一问:电白农村信用合作联社,贵单位属下的“陈村信用社”工作人员回答:“没有见到过茂名市电白区嘉和物业管理有限公司与嘉和豪庭业主签订的代扣费协议,只根据物业公司提供的代扣费名单进行了扣费操作。”完全没有储户的签名授权同意就肆意进行代扣“物管费”的这一操作是否手续完善?是否符合法律规定?是否属于违规行为?

二问:茂名市银监会,在贵单位的监管范围之内,有如此操作的“陈村信用社”是否符合相关监管法规条例?

三问:茂名市电白区人民法院,贵院作为法律主责部门,此处被代扣的“物管费”所谓何物?从何而来?

四问:茂名市公安局电白分局,“茂名市电白区嘉和物业管理有限公司”与“陈村信用社”在此事上是否已经违法?现,嘉和豪庭的业主们均表示从未签订过允许“茂名市电白区嘉和物业管理有限公司”与“陈村信用社”进行代扣“物管费”的扣费操作。现嘉和豪庭的业主们集体怀疑“茂名市电白区嘉和物业管理有限公司”假冒伪造业主的签名!请茂名市公安局电白分局明察秋毫,给嘉和豪庭1300多户约5000老百姓一个满意的查办结果!

五问:茂名市电白区发改委,贵单位可曾否作出过批文允许“茂名市电白区嘉和物业管理有限公司”收取“公摊费”。事实上,“茂名市电白区嘉和物业管理有限公司”从小区第一期的套房交楼后,一直在收取业主的“公摊费”,从未间断!根据中华人民共和国物业管理服务相关法规和条例,物业管理费已经囊括所谓的公共水电支出的公摊费。而且在“茂名市电白区嘉和物业管理有限公司”在收取“公摊费”时未能出示收费许可与相关批文!
请问茂名市电白区发改委知情否?若有批文,请电白区发改委公布批文!若无批文,请电白区发改委秉公处理并制止“茂名市电白区嘉和物业管理有限公司”非法收费行径!

六问:茂名市电白区国家税务局和茂名市电白区地方税务局,“茂名市电白区嘉和物业管理有限公司”在向业主收取“物业管理费”、“出入卡工本费”、“水电公摊费”等等种种款项时,从未开具过正规的发票,请问国税、地税二局,此行为是否涉嫌偷税骗税漏税,损害国家政府税收?

七问:茂名市电白区水东镇人民政府,嘉和豪庭的业主们从2015年底开始就希望成立业主委员会,经过业主们的努力与集合商讨,意愿一致!然,三番五次被“茂名市电白区嘉和物业管理有限公司”拒绝交出业主名单并且派人阻止成立业主委员会!在贵府管辖的权责清单里明确写着水东镇人民政府协同开发商、物业管理公司与业主召开业主大会,成立业主委员会!贵府是否已经尽心尽责为嘉和豪庭的业主们服务?

八问:茂名市公安局电白分局海滨派出所,贵所于2017年6月14日晚上接到了嘉和豪庭业主的报警,感谢贵所及时出警到达嘉和豪庭小区维持秩序,但您可知来之前和走之后,均有业主被“茂名市电白区嘉和物业管理有限公司”的在10多名“工作人员”(此部分工作人员以前从未见过在该物业公司上过班)围困在物业管理办公室?贵所可否知道,平时这个“茂名市电白区嘉和物业管理有限公司”每天均指挥着几十个保安对业主的电车、摩托车、小汽车进行贴纸锁车等种种恐吓?请问请贵所,“茂名市电白区嘉和物业管理有限公司”的此行为是否已经触犯了业主的人身自由?是否可以理解为“恐吓”?如此下去,嘉和豪庭的业主们人身安全是否会受到威胁?

九问:茂名市公安局电白分局交通警察大队,请问贵单位,嘉和豪庭现北面大门口的公路是否属于“茂名市电白区嘉和物业管理有限公司”的私有财产,为什么业主合理把车停在公路边却每次第二天早上业主的汽车挡风玻璃上均被一张用胶水涂满的警告信死死地粘着,有时候甚至被铁链锁车,上面署名“嘉和物业处”。
请问此“茂名市电白区嘉和物业管理有限公司”的执法权是电白交警大队赋予和批准的吗?请严查!

恳请各方媒体关注和帮助茂名市电白区水东镇嘉和豪庭的业主保护自己的人身安全和家园安稳祥和!恳请各方主管部门秉公严查,倾听业主痛诉,还我嘉和豪庭小区的一片安宁,为嘉和豪庭小区1300多户约5000人保驾护航!
[/FONT]

[FONT=仿宋]备注:茂名市电白区嘉和物业管理有限公司的法定代表人分别是茂名市电白区新建房地产开发有限公司(嘉和豪庭小区的开发商)法人代表:黄英才、罗强二人的儿子。因此,“茂名市电白区嘉和物业管理有限公司”即是嘉和豪庭小区开发商“茂名市电白区新建房地产开发有限公司”的傀儡!
呈:
电白县农村合作联社、茂名市银监会、茂名市电白区人民法院、茂名市公安局电白分局、茂名市电白区发改委、茂名市电白区国家税务局、茂名市电白区地方税务局、茂名市电白区水东镇人民政府、茂名市公安局电白分局海滨派出所、茂名市公安局电白分局交通警察大队
[/FONT]​
 
有哪个小区游泳池开放的时间是8:00——12:00,14:00——21:00?来游泳的成年人不用穿泳裤,只穿一条底裤就可以下水了!
游泳池的水,物业,售楼部的水电是否都分摊给业主了?我亲戚在哪住,看了他的公摊费一天差不多2元。
 
一大早就贴了告示说退款,这要是没做亏心事怎么会连夜去给业主退款???嘉和豪庭的业主们也该团结一致了,不能任人鱼肉,加油!妹仔不能大过主人婆!
 
警惕有些水电是没有接入到他们物业的电表水表中,接到公用的表中再来让你们公摊!要是花自己的钱他们怎么会舍得24小时开空调!
 
成立业主委员会,依法更换物管。
 
要努力成立业主委员会,才能罢免这个狗屁物业
 
一大早就贴了告示说退款,这要是没做亏心事怎么会连夜去给业主退款???嘉和豪庭的业主们也该团结一致了,不能任人鱼肉,加油!妹仔不能大过主人婆!
要搞清楚是那个胆大包天,敢伪造文件,通过银行配合,顺利从蓄户帐户盗钱,被发现后连夜退钱,难道带套强奸不算强奸?
 
要搞清楚是那个胆大包天,敢伪造文件,通过银行配合,顺利从蓄户帐户盗钱,被发现后连夜退钱,难道带套强奸不算强奸?
退钱也要收拾他们,别以为退了钱就没事了
 
会所改建成幼儿园 游泳池对外承包 外人进来游泳大开方便之门 业主没卡看保安心情 新来的经理听说是被安泰炒了鱿鱼的 就是因为乱搞事
 
本人没有跟物业公司签订任何从银行扣款的协议,不知物业公司从何得知我的银行卡,让银行从我的账户里扣钱。
你买房子的时候肯定留了银行卡的复印件
 

正在浏览此帖子的用户

后退
顶部