爆料 建房霸占用公共通道是否有法可依据???

nidaoyang

幼儿园
注册
2018-04-01
消息
17
反馈评分
0
点数
0
年龄
47
茂名市电白区水东镇城岭路城岭居民拆旧建新,不按照《建设工程施工许可证》红线图来建房,违建扩建公共通道、空地。施工规划批准的首层建筑面积123平方,现在首层建筑面积163平方,超建30多平方。请问政府相关的职能部门明目张胆放任这样的事情发生?
 

附件

  • QQ截图20141204101035.png
    QQ截图20141204101035.png
    293.4 KB · 查看: 904
  • QQ图片20141204100937.jpg
    QQ图片20141204100937.jpg
    99.8 KB · 查看: 861
  • 微信图片_20181123090311.jpg
    微信图片_20181123090311.jpg
    239.7 KB · 查看: 868
城岭单事据我所知水东镇政府相关部门已进行协调多次,这么小事都没处理妥当吗。现象创文整治十乱,区长和吴穆继都到处出巡重拳打击违建。城岭路还有几处新房正在搞地基,有关部门赶紧核查下是否违建。
 
水东镇政府相关部门这么小事能处理好吗?值得深思。否则,当事人最近也不会上去省府投诉。
 
这事好像很久了,政府部门应该尽快处理了!
 
处理了几年都处理不了事到底是办事不力还是有其它原因就不知道了。
 
陈局经常说,水东镇帮佬没雷用,点事都处理不掂。
 
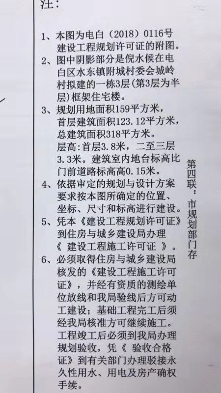
村霸建房不按施工许可规划红线图,超建违建如此大用地面积。
 

附件

  • 倪水候施工许可规划红线图.jpg
    倪水候施工许可规划红线图.jpg
    83.9 KB · 查看: 793
  • 施工许可证红线说明说明.jpg
    施工许可证红线说明说明.jpg
    74.2 KB · 查看: 778
城岭单事据我所知水东镇政府相关部门已进行协调多次,这么小事都没处理妥当吗。现象创文整治十乱,区长和吴穆继都到处出巡重拳打击违建。城岭路还有几处新房正在搞地基,有关部门赶紧核查下是否违建。

八踏踏,他们就是走下过场,搞下形式。有哪个是想认真解决问题的,除非收了你的钱
 
看水东有多少自建房超过6层以上的就知道水有多深了!城管是管没钱没势的人的!
 
村民霸道无理,政府部门也是不以正义,就这样持续5年,垃圾堆5年,墙角被挖。屋主自己清理,自己补回,还要被邻居蛮横阻拦,真是什么人都有,没道理,没素质到绝了~~~
 
哈哈哈哈哈哈哈哈
 
前两天规划部门到现场阻止违建,今天又开始抢建违建。看来离无政府状态不远了。
 
可怕哈 吴穆继才是他们家背后山,才敢胡作非为
 

正在浏览此帖子的用户

后退
顶部