新闻 〈不信谣不传谣·持续更新〉茂名新型冠状病毒感染的肺炎确诊病例 (7人在浏览)

从武汉投出的500万颗炸弹如果没有一点威力,就不是英雄的武汉了。

关键是这个东西看不见摸不着,1.8米之内都可能被感染上……跟陌生人一定保持2米以上距离。
 
关键是这个东西看不见摸不着,1.8米之内都可能被感染上……跟陌生人一定保持2米以上距离。
炸弹爆炸了才知道是炸弹,过去看到视频,一个蒙面的穆斯林吓得众多白人纷纷闪避,想不到这情景也出现在我们身边,而且有过之而无不及。
 
炸弹爆炸了才知道是炸弹,过去看到视频,一个蒙面的穆斯林吓得众多白人纷纷闪避,想不到这情景也出现在我们身边,而且有过之而无不及。
亡羊补牢太迟了
 
凡是从外面进入本地区的都要放到一个海岛隔离观察14天,对本地区的疑似和紧密接触者安置到另外一个海岛,对确诊患者则再放到另外一个海岛。前提是每个岛都赶快布置医疗设备和规划好如何处理医疗垃圾。如果能做到这样,则出门也不用戴口罩了。
 
凡是从外面进入本地区的都要放到一个海岛隔离观察14天,对本地区的疑似和紧密接触者安置到另外一个海岛,对确诊患者则再放到另外一个海岛。前提是每个岛都赶快布置医疗设备和规划好如何处理医疗垃圾。如果能做到这样,则出门也不用戴口罩了。
谁做这个?平头老百姓做不来,其实真正要做,没有海岛一样能做。
 
我们的领导连新冠患者的活动轨迹公布都遮遮掩掩
 
谁做这个?平头老百姓做不来,其实真正要做,没有海岛一样能做。
那就送去放鸡岛就刚刚好了,上面有得吃,有的住,其实如果有一栋大酒店就可以隔离接触者了
 
那就送去放鸡岛就刚刚好了,上面有得吃,有的住,其实如果有一栋大酒店就可以隔离接触者了
其实这就是为不为的问题,不是能不能为的问题,如果一间酒店住不下,就规定不能开两间酒店?办法总比问题多,但漠视、回避、掩盖才是最大的问题,武汉的教训可谓不深刻,但我们又吸取了多少??
 
听间又一例?化x人姓陈男63,染区做蔬菜水果批发??
 
是否应根据本地暂发生的案例,切实做出应对的措施方案?外患还勉强,而内患则,,,,听闻近段有暴风雨来临,或利用好也是一利好???
 
听间又一例?化x人姓陈男63,染区做蔬菜水果批发??
那个已经确诊了,茂名市第十一个病例(化州首例)
 
刚刚,广东就疫情防控作出特别决定!将授权县级以上处置权限


2月11日上午,省十三届人大常委会举行第十八次会议,审议通过《广东省人民代表大会常务委员会关于依法防控新型冠状病毒肺炎疫情切实保障人民群众生命健康安全的决定》,该决定于今日起施行,这是省人大常委会在新冠肺炎疫情防控特殊时期作出的一项特别性决定,将为打好疫情防控阻击战提供应急、及时、有效的法治支撑。
https://mp.weixin.qq.com/s/82jQAUiQZhjvgzkE8KiYIw
 
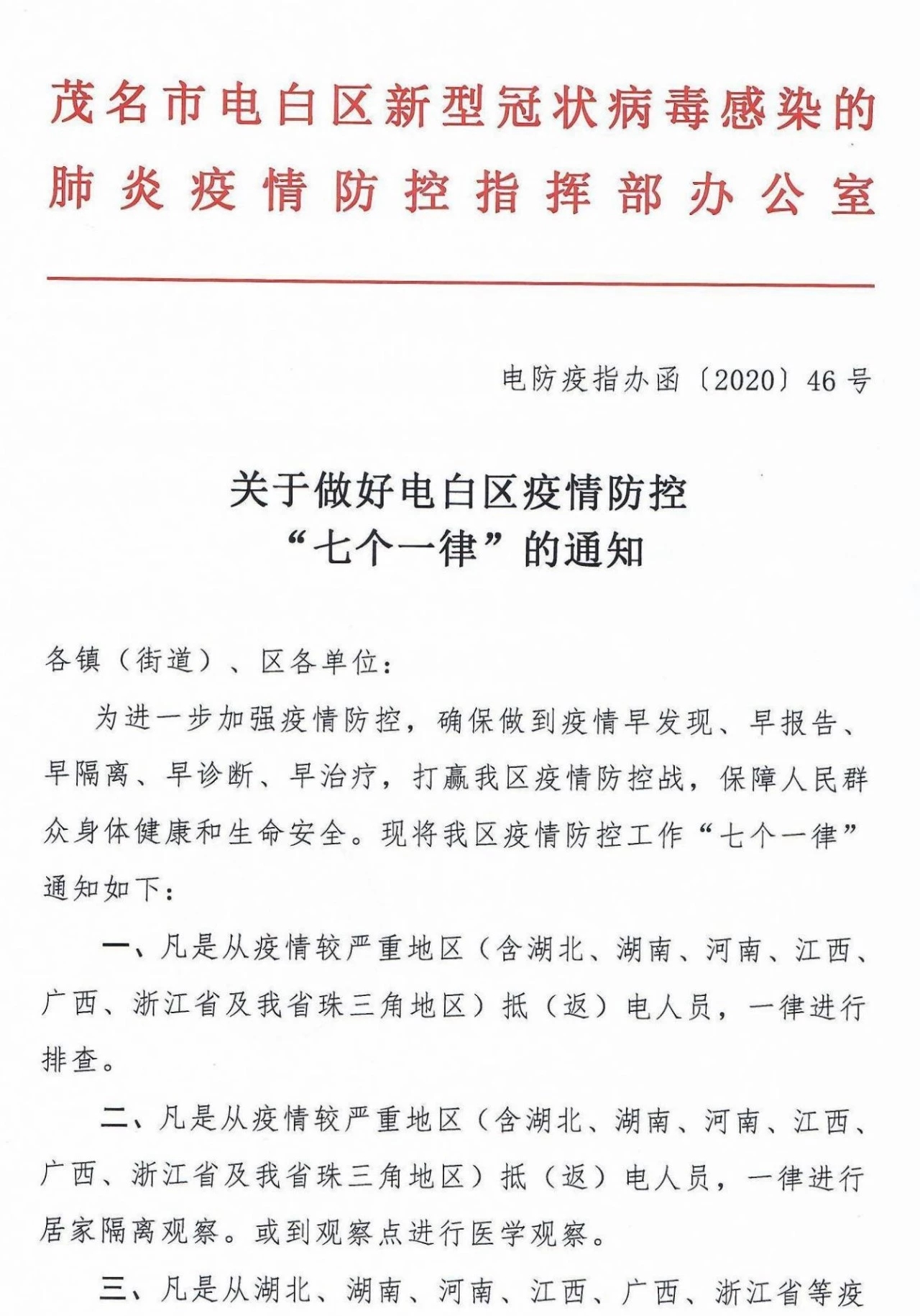
关于做好电白区疫情防控“七个一律”的通知
mmexport1581410374923.jpg mmexport1581410377359.jpg
 
mmexport1581410715513.jpg

大风大雨冷空气要来了!赶紧备好货居家不出门!!!
 
估计从珠三角返电的人多了去了。
 
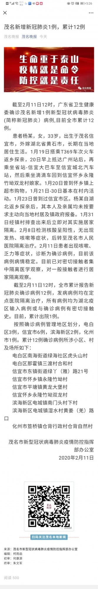
12例了
 
F81DDC3F-058A-4183-9293-6C163B25EA4A.jpeg
 
关于信宜市外出途经云浮等地的群众合理选择交通路线的通告
茂名网微茂名 今天

关于信宜市外出途经云浮等地的群众合理选择交通路线的通告

目前,云浮市在省道S352线贵子镇与罗定市交界处设卡拦截非云浮市牌照车辆,并禁止其进入云浮市境内。请需从信宜外出途经云浮等辖区路段的群众,根据各自实际情况,选择包茂高速等合适路线出行,或乘坐高速班线客车通行。

专此通告。

信宜市新型冠状病毒感染的肺炎疫情防控指挥部办公室
2020年2月10日
 
有误?还是明天早上再发
有可能。也有可能是还没有上报到省,自己误操作先发了,可能是数据要上头同意了才能报吧?反正不管报上去同不同意先写好了稿子没想到误操作了,是这样???以上,猜测,相关人员应该说明一下吧
 

正在浏览此帖子的用户

后退
顶部