求助 电白区关于落实中央、省、市委文件精神中防疫抗战中医务人员临时性补贴的“正确”行为

值班的人员有时候连续上30几小时以上,居然也算一天的补助,建议局长大人重新学习一下劳动法
劳动法!这位兄台有按劳动法领过假期三倍工资吗?
 
按照现在的方案估计我们绝大都没参与这次疫情。疫情与我们电白无关,既然没有参与疫情你叫大家不要回来上班,年初二到现在居然不关绝大部分人的事,好笑之极
放心迟点计春节加班绩效时会再插多一刀的。
 

太任性 IMG_20200306_123306.jpg
 
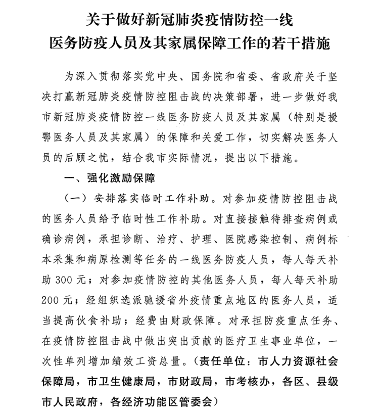
从中央到各级党委文件都明确要求,除了一线相关医务防疫人员补助300一天,对参加疫情防控的其他医务人员补200一天。而电白卫健局这帮“人才”直接抹杀掉应该补助200一天的《其他医务人员》,这部分人员占各医院70%左右,造成各医院现在内部人心惶惶矛盾重重,严重影响了医务人员抗战决心,深深伤害了大部分从年30晚开始防疫抗战至今的医务人员。
 

附件

  • 1.png
    1.png
    219.5 KB · 查看: 733
  • 2.png
    2.png
    207.7 KB · 查看: 781
今日关注》节目报料热线:020-83355006 中国铁通:020-61228686 630新闻报料热线:86665155、86665156 广东媒体报料电话号码 1.广州日报 020-81919191(报料热线) 2.羊城晚报 020-88211211(报料热线) 3.大洋网 南方网 020-87373327(新闻报料) 4.信息时报 020-34323111(报料热线) 5.新快报 020-87776333(报料热线) 6.南方日报 020-87360888 7.南方都市报 020-87388888 8.南方都市报深圳报料热线 0755-83325000 9.南方周末 020-87364207 10.金羊网 羊城晚报 020-87776211-7194 11.广州电视台 020-86664833-8601(新闻热线)
今日关注报料

李静雯邮箱:
lijingwengd@126.com
节目报料热线:020-61228686 020-83355006
 
最后编辑:
那么多人轮流值班,也没干几天,没有多少补助费,朋友在高速出口值班,好几个单位的工作人员一起工作,交警交通镇政府卫生部门和几个行政单位十几个人一班,应该是值班的才有补贴,没去值班的没有,不是很清楚,老实讲,公务员的素质比一般工作人员素质高很多。
 
那么多人轮流值班,也没干几天,没有多少补助费,朋友在高速出口值班,好几个单位的工作人员一起工作,交警交通镇政府卫生部门和几个行政单位十几个人一班,应该是值班的才有补贴,没去值班的没有,不是很清楚,老实讲,公务员的素质比一般工作人员素质高很多。
不值班当然不应该有,现在问题是疫情战场不是就是高速测体温,别的呢?比如在医院一般上班的那部分,后勤保障部分呢?你肯定会说你难道不用上班吗?别的单位可以不上,但是医疗系统不行,这是国家要补贴关爱医务人员的原因。现在卫健局只认同那少部分人为防疫做出贡献的。其他人员都是没参与疫情。然后该一线人员说二线,该二线的全部没有
 
不发钱没人会怪你,非常时期非常处理,但你tm说有,害到现在的领导站一线,八你嚒嚒哒支。
 
公墓员宅在家里照拿工资,医护人员用命去拼的两三百纸,竟然是个笑话,教育局是你教出来的垃圾吗?
 
讲个笑话:一片森林发生疫情,本来附近的人就自觉的去救护。有人查看分类、有人负责治疗、有人买药施肥、有人指挥、有人运送、有人岗位待命等等。国家说你们辛苦了,我要补贴你们这帮人(重点是这帮人)。然后落实的说:“你们这些人当中我看到分类、治疗、运送辛苦,可以拿补贴。其他的就算了。”一大部分人再问:“依据呢?能充分说明下吗?出个文件吧!”落实的人心想:“万一我解释不通不就引众怒了吗?想我出文件给你们抓到鸡脚不就完蛋了。”
 
不值班当然不应该有,现在问题是疫情战场不是就是高速测体温,别的呢?比如在医院一般上班的那部分,后勤保障部分呢?你肯定会说你难道不用上班吗?别的单位可以不上,但是医疗系统不行,这是国家要补贴关爱医务人员的原因。现在卫健局只认同那少部分人为防疫做出贡献的。其他人员都是没参与疫情。然后该一线人员说二线,该二线的全部没有
按照市文件,写得很明白,防疫工作应该有补贴的,而且是按天计酬,有理有据,辛苦钱一分也不允许少

image.jpeg
 
按照现时卫健局说法,你就算上战场还算数,必须要跟敌人对打的时候才是有补贴,可笑!
 
按照现时卫健局说法,你就算上战场还算数,必须要跟敌人对打的时候才是有补贴,可笑!
甲:“你上战场了吗?”乙:我骄傲的说:“上了,还是一线。”甲:“敌人呢?”乙:“┄┄没见着。”甲理直气壮的说:“敌人都没见着,还敢说上一线,抓去毙了。”丙接着说:“我有一天见着了,还开了枪。”甲说:“这样才是一线嘛!”丙高兴的说:“那么我是一线。”甲接着说:“想得美,你就哪一天是一线。其他时间该睡你就睡吧!”丁说:“我也天天在一线,也打了好多敌人,打累了,休息了一天。”甲:“休息一天也敢报一天。”丁接着说:“我从昨天打到今天早上,为什么算一天。”甲说:“我昨天叫你打一天,没说超时给钱呢?”戊再天堂里说:“我才是真正的一线,从敌人进攻到现在一直打,一直打,直到上了去。”本来上面意思就是拿枪冲上去的就是一线,不是要打死敌人才算,打死敌人的那是立功。然后只要参战的最少都是二线,因为有太多默默无闻付出的。试问,现在给的是一、二线人员的补贴还是给英雄的奖励呢?所以大家看看算了,就算英雄难道不需要补给,空手能打死敌人。以后打仗一线就让那些官员自己空手去打吧!
 
最后编辑:
据说电白区至今还没给任何一位医务人员发放国家抗疫战临时性补贴,可歌可泣…
 

正在浏览此帖子的用户

后退
顶部