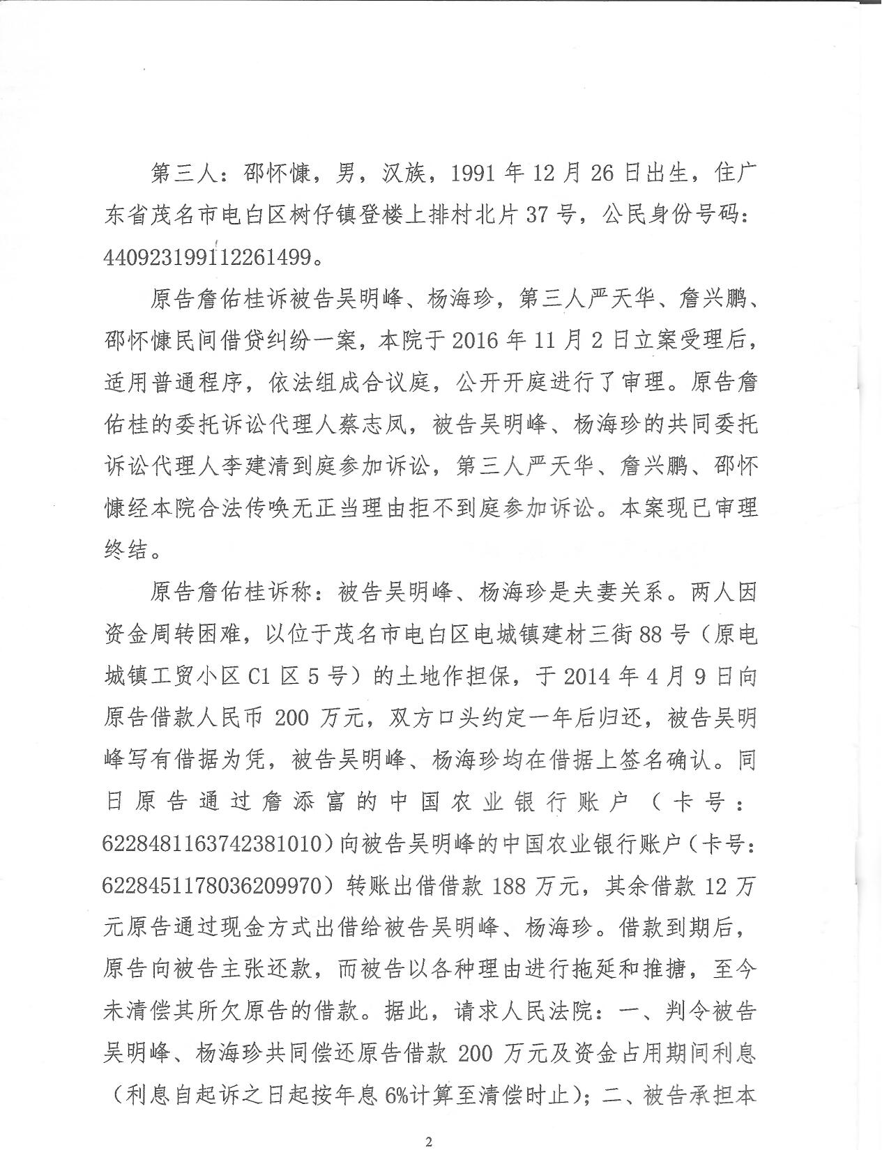
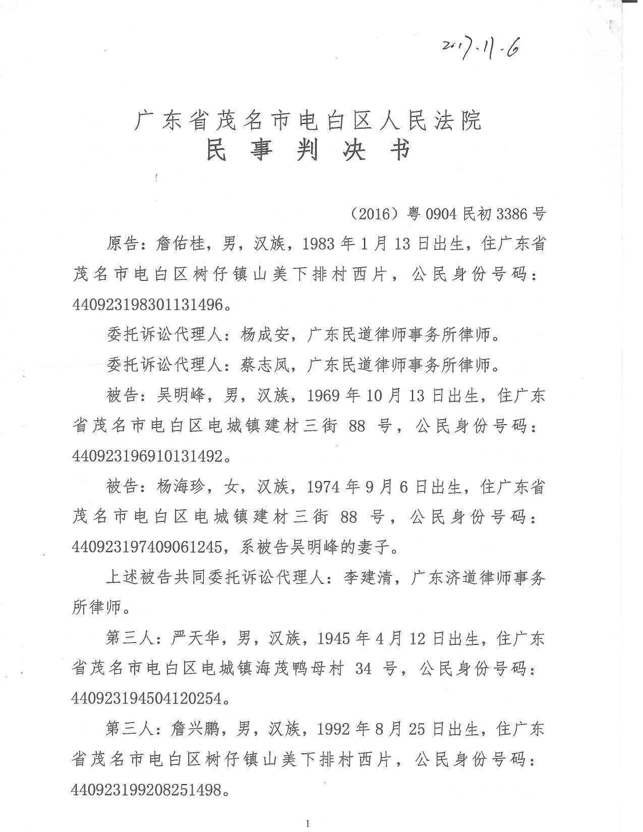
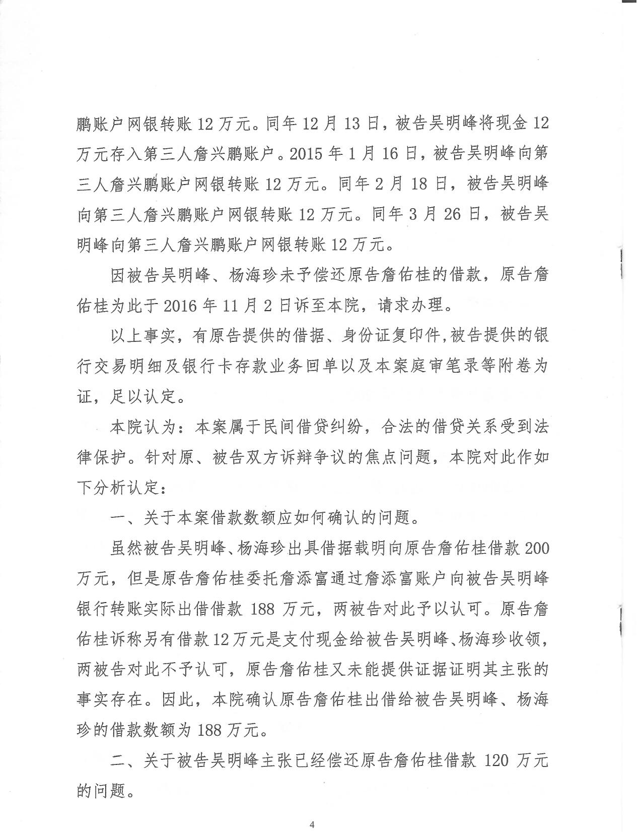
树仔镇山美下排西村詹佑桂以非法占有为目的,串通詹兴鹏、邵怀慷,以民间借贷名义实行“套路贷”,恶意制造民间借贷假象,通过指令本人将还款转账到第三方账户的方式来否定还款的事实,并通过暴力“索款”,以达到非法占有本人财产的目的。詹佑桂、詹兴鹏、邵怀慷以非法占有为目的,制造民间借贷的假象,以民间借贷的名义实行“套路贷”,同时采取虚构事实或者隐瞒真相的方法,通过恶意诉讼的方式,企图侵占本人已还120万元的财产。在本人妻子正在患重症住院期间为不影响我妻子治疗,本人通过短信告知电白法院执行庭长蒋兴我妻子的现实情况,执行庭长不故本人妻子的生命安危执意执行查封我屋,害患者病情加重再次抢救。电白区人民法院法官徐俊毅盲目事实真相,乱下判决,执行庭长蒋兴在疫情期间以低价评估本人财产有意帮助“套路贷”集团谋取本人财产。另我怀疑电白区人法院法官与执行庭长蒋兴和这伙套路贷集团有利益关系。请扫黑除恶组密切关注进行调查,还我公道。请广大人民百姓要预防“套路贷”。
浏览附件340072 浏览附件340071浏览附件340073浏览附件340074 浏览附件340075 浏览附件340076 浏览附件340077 浏览附件340078 浏览附件340079
浏览附件340081
浏览附件340080浏览附件340082 浏览附件340083
楼主是否理解有问题?法院的执行局是根据法官和法院的判决书来执行的,这个执行局只是个依法执行的部门,如果判决书没有问题,肯定到执行这一关,你要么在一审二审判决后不服,上诉到更高一级法院依法审理,才有翻盘的希望,你这个判决书你都不上诉,法院执行局依法执行,这个是最正常不过的了,你还是再请个律师商讨对策比在这里诉苦好点,个人观点。