爆料 《电白区自来水公司霸凌自己职工事件》 (1人在浏览)

小小力

学前班
注册
2019-12-12
消息
72
反馈评分
18
点数
0
茂名市大电白区所存的事业单位里唯一响应国家政策。事业单位改为企业!事出有因:因在2014年咱们的已升迁刘区长已把电白区自来水公司偷偷承包给了北京首创集团!开始做出几个破产方案来赔偿给职工。可刚好国家来个事改企政策,这可正好借这个处理!
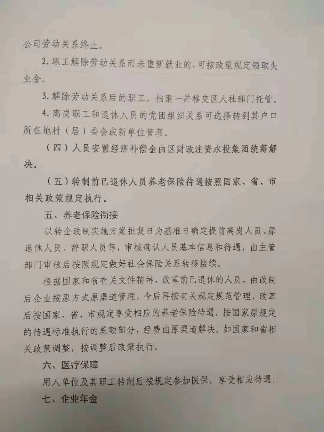
话归正传,自来水公司出了个改制方案(请大家看附件)。还有国家政策允许的双向选择,有意向选择离职的。电白自来水公司与电白水务投资集团的领导竟然在这上面意欲捆绑不公平的条约。有意向申请离职的表格里如签卖身契般的霸王条款!写申请就是同意了他们所有的规则,不容反驳,而且昨天公布今天就截止。过期不写当放弃申请离职的权利!电白区自来水公司的领导到底是法盲还是流氓??大家评评理!更可笑的是那赔偿方案,没有任何法律有效的依据或有关国家或省政府有关政策文件作为赔偿依据!!自来水公司领导说是水投集团做的!无论是哪个部门做的,请你们拿出你们合法的依据出来!我们不会屈服强权,只会信服正义!!一定会为不公平抗争到底!那些电白区自来水公司违法乱纪的领导你们一个也跑不掉!!! upload_2002-1-1_2-7-34.png upload_2002-1-1_2-7-58.png upload_2002-1-1_2-8-16.png upload_2002-1-1_2-8-53.png upload_2002-1-1_2-9-19.png upload_2002-1-1_2-9-34.png upload_2002-1-1_2-9-49.png
 
最后编辑:
哇噻!自来水真的黑暗!收我们每户交几千的报装费不知去向?那些领导个个都有二奶!每天成帮结派都在外大吃大喝。生活作风有很大问题。经常在添美食与十一公那见到他们个个喝着面红耳赤,大呼小喝!!真是吓螺
 
自来水公司领导历史以来都不当职工是人,一直拖欠职工工资。临走还要咬人。贪污水东人那么多报装费,超亿的金额都不知去向。自来水的水很深!!纪委可以介入。
哇噻!自来水真的黑暗!收我们每户交几千的报装费不知去向?那些领导个个都有二奶!每天成帮结派都在外大吃大喝。生活作风有很大问题。经常在添美食与十一公那见到他们个个喝着面红耳赤,大呼小喝!!真是吓螺
真是人(职工)善被人欺!
 
费了不少眼神,能做出这申请书的人绝对是个断绝人性的阴人!人家打破饭碗了,还没把人往死里整!这种人绝对断种绝灭!不然污染我们大中华的血脉
 
电白自来水公司从领导到职工都不是什么好鸟,当年每家每户收800元至1000元的换水表费请你们拿出合法的依据出来看看!收取的钱去那里了?敢晒出来吗?
 
看区政府这个文件,真的为自来水公司个别惹事生非职工感到可耻!可耻!竟然给你们说到职工和自来水公司水火不容的地步。一个这么好的机会给你们多职工多向选择,一是可以离岗拿钱回去,二是五年内的可以离岗退养,三是继续保持留置下来上班,何乐而不为呢?文件中并没有强制性要求职工下岗,选择离岗的竟然可以拿到二三十万回去,真幸福!个别搞事的职工,快回去吧,别在这惹事生非。
 
看区政府这个文件,真的为自来水公司个别惹事生非职工感到可耻!可耻!竟然给你们说到职工和自来水公司水火不容的地步。一个这么好的机会给你们多职工多向选择,一是可以离岗拿钱回去,二是五年内的可以离岗退养,三是继续保持留置下来上班,何乐而不为呢?文件中并没有强制性要求职工下岗,选择离岗的竟然可以拿到二三十万回去,真幸福!个别搞事的职工,快回去吧,别在这惹事生非。
你一定是传说中贪污的领导吧!赔偿总得有省政策红头文件作为依据的吧!你们还没有那权力制定政策,自以为只手遮天了。二三十万?你给?十几年的工龄才四五万?用原本没达到人社规定的事业单位工资作为赔偿基数!那社保补偿呢?
 
艹,我经常饮你们自来水公司的黄泥水,请问有什么投诉处理渠道吗,看这刁公司收钱速度倒是一流,服务比燃气、电网差了好几节。垃圾辣鸡
八踏踏
 
看区政府这个文件,真的为自来水公司个别惹事生非职工感到可耻!可耻!竟然给你们说到职工和自来水公司水火不容的地步。一个这么好的机会给你们多职工多向选择,一是可以离岗拿钱回去,二是五年内的可以离岗退养,三是继续保持留置下来上班,何乐而不为呢?文件中并没有强制性要求职工下岗,选择离岗的竟然可以拿到二三十万回去,真幸福!个别搞事的职工,快回去吧,别在这惹事生非。
二三十万,你给??狗腿仔!
 
信息便民的时代,什么费都可以网上缴了。偏偏水费还要亲自到自来水公司交。这是为了方便他们贪污?毕竟网上缴费可以追查到收入。支出肯定说不清的!!得中纪委请去叹空调才能说清楚吧
 
看区政府这个文件,真的为自来水公司个别惹事生非职工感到可耻!可耻!竟然给你们说到职工和自来水公司水火不容的地步。一个这么好的机会给你们多职工多向选择,一是可以离岗拿钱回去,二是五年内的可以离岗退养,三是继续保持留置下来上班,何乐而不为呢?文件中并没有强制性要求职工下岗,选择离岗的竟然可以拿到二三十万回去,真幸福!个别搞事的职工,快回去吧,别在这惹事生非。
你给吗?快去死!不要骗自来水职工,狗
 
权力死角――自来水公司一个最不起眼的部门是最多油水捞的地方,水费、安装费、污染费月入超千万,但钱流入了谁的口袋???强力呼吁中纪委介入彻查!!!
 
坚决把吃人的老鼠消灭!自来水几千万收入不知何去?扣发职工三成三工资,向上级报假帐说已按国家事业单位提工资,谁知道目前自来水职工工资是多少?二千八块一个月!丢你老母!新时代社会竟然还存在如此黑暗的地方!反腐败何优没案可查?来电白区自来公司一查包可以抓一监仓人。
 
网上“事改企”的补偿与社保补偿ttps://m.sohu.com/a/296050309_808605首先,在取消编制之后,原单位会给你一次性的养老补助。补贴的数额为:转企改制前本人按国家规定计发的月基本工资×机关事业单位(军队)工作年限×0.5%×120个月。也就是说,在取消编制之后,你还是可以得到一笔补偿的


晴 / -10°
广告
2019事业单位转企改革,赔偿金细则,有规定了!

事业单位小指南
2019-02-21
订阅
事业单位改革,可谓老生常谈的话题啦!随着机构改革政策性文件出台,事业单位深化改革的持续,事业单位转企改革也走上新的台阶。毫无疑问,在转企改制中会涉及人员变动,编制的变化,针对这些变化,有什么应对措施,我们在失去一些的同时,能否获得一些东西?

首先,在取消编制之后,原单位会给你一次性的养老补助。补贴的数额为:转企改制前本人按国家规定计发的月基本工资×机关事业单位(军队)工作年限×0.5%×120个月。也就是说,在取消编制之后,你还是可以得到一笔补偿的。职工比较关心的还有养老保险的问题。毕竟,事业单位被称之为铁饭碗,一部分的原因,就是养老有保障。
与转制单位解除聘用合同的人员,可以获得的经济补偿金的标准:

被解聘人员工作满一年,可以获得1个月的月平均工资作为赔偿,工作满6个月不满1年也可以获得一个月的月平均工资作为赔偿。这里的月平均工资是指被解聘人员上年应得的月平均工资。

月平均工资高于本市同期职工月平均工资3倍以上的,按3倍计算。月平均工资低于本人同期岗位工资、薪级工资以及国家和本市规定的福利、补贴之和的,按被解聘人员同期岗位工资、薪级工资以及国家和本市规定的福利、补贴之和的标准计算。
 
电白自来水公司从领导到职工都不是什么好鸟,当年每家每户收800元至1000元的换水表费请你们拿出合法的依据出来看看!收取的钱去那里了?敢晒出来吗?
职工收钱只是干工,收到的钱没有入帐,谁吃掉了?职工有本事吃吗?
 
ttps://m.sohu.com/a/296050309_808605自己查阅事改企补偿
 
楼主你这份文件是什么部门做的?连个公章都没?赔偿方案的依据是什么都没有!
 
此次改制利益肥大,随便剥一剥削一削职工的皮,不胀死都会胀伤,自来水公司这帮领导绝对有人出事!不信就看
 
想了解下水厂有多少员工?
 
权力死角――自来水公司一个最不起眼的部门是最多油水捞的地方,水费、安装费、污染费月入超千万,但钱流入了谁的口袋???强力呼吁中纪委介入彻查!!!
费了不少眼神,能做出这申请书的人绝对是个断绝人性的阴人!人家打破饭碗了,还没把人往死里整!这种人绝对断种绝灭!不然污染我们大中华的血脉
自来水公司领导历史以来都不当职工是人,一直拖欠职工工资。临走还要咬人。贪污水东人那么多报装费,超亿的金额都不知去向。自来水的水很深!!纪委可以介入。
哇噻!自来水真的黑暗!收我们每户交几千的报装费不知去向?那些领导个个都有二奶!每天成帮结派都在外大吃大喝。生活作风有很大问题。经常在添美食与十一公那见到他们个个喝着面红耳赤,大呼小喝!!真是吓螺

欢迎实名举报,不钟意实名举报者,应赶快在本坛继续暴料,他做初-,你做+五。到时咪人死都未知,你讲是猫?

权力死角――自来水公司一个最不起眼的部门是最多油水捞的地方,水费、安装费、污染费月入超千万,但钱流入了谁的口袋???强力呼吁中纪委介入彻查!!!
坚决把吃人的老鼠消灭!自来水几千万收入不知何去?扣发职工三成三工资,向上级报假帐说已按国家事业单位提工资,谁知道目前自来水职工工资是多少?二千八块一个月!丢你老母!新时代社会竟然还存在如此黑暗的地方!反腐败何优没案可查?来电白区自来公司一查包可以抓一监仓人。
职工收钱只是干工,收到的钱没有入帐,谁吃掉了?职工有本事吃吗?

职工明知领导层有问题,"自来水公司一个最不起眼的部门是最多油水捞的地方",为什么不举报?
 

正在浏览此帖子的用户

后退
顶部