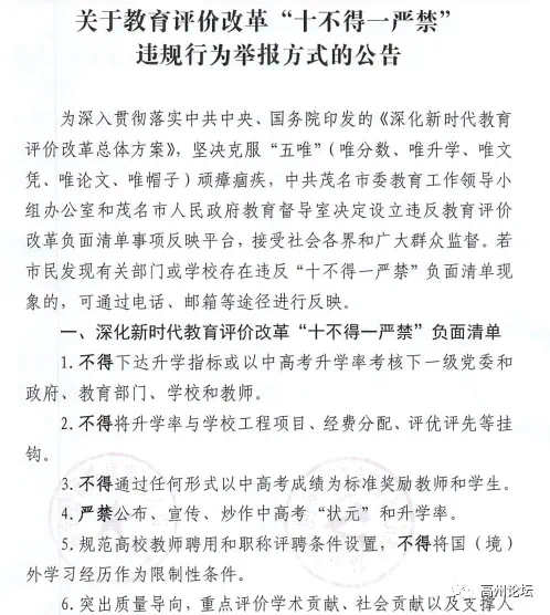
讨论 关于茂名市发布教育“十不得”的公告,大家有什么看法? (1人在浏览)

a_107852455

学前班
注册
2017-06-20
消息
52
反馈评分
5
点数
0
年龄
36
我本人是持不支持的意见。怎么说呢?一间学校不用升学率来考核,那用什么来考核教师。现在电白的教育就是这样,教师完成基本每天上课,教纲得任务就行,学生考多少分都不在乎了。私企都会考核绩效啊,现在老师工资那么高,不考核怎么激励老师,那老师们不用抓学生成绩了,放烂式管理。反正每天学生不出安全事故,不违反纪律就行。电白现在公办教育一年不如一年,电一越来越差,当初的辉煌呢?都不如人家华附和春华的民办学校。还有所谓“唯帽子”,职称评审或者标榜研究生或者博士生的学历的教师,我们电白非常缺乏,我们教育局更应该去鼓励激励在职的老师去增值自己,而不是一味的买卖那些学位啊!曾经辉煌的东城中学升学率,到电白一中,电白的教育越办越差,这一切的问题来自哪里?我们学生“德志体美劳”全面发展才行,炒菜做饭缝衣服种菜等等,还有体育训练也很重要!这以上是我对电白教育的观点,如果这里有教育专家,教师们对我的观念有异议,也可以在下面点评让大家探讨一下电白教育应如何高质量发展下去,挽救电白教育。
IMG_1910.png
IMG_1911.png
 
    Android Chrome Mobile 97.0.4692.98
  • #2
都不符合市场的优胜劣汰要求,没点竞争力怎么会有生命力。
教育局的主要任务是要求各校进行网络投票并统计每天各校的票数。
 
不得以GDP来考核地方政绩,放火与点灯自相矛盾。
 
    Android Chrome Mobile 114.0.0.0
  • #4
一方面叫喊着要快乐教育、素质教育,不唯分数论,另一方面却实施五五开的普高和职高的分流,高考却以分数定夺命运,他们这些人的话,但凡信一成,前路都是万丈深渊,也释然为什么张雪峰为什么会被人搞…这些人不是聪明,而是单纯地坏!他们的烟三代、电三代、税三代、官三代就是不想我们这些贫三代、农三代去打破~~
 
    Android Chrome Mobile 114.0.0.0
  • #5
现在的985大学也变成了98.5%的人不能上的大学,211就是200个人有11个人能上
 
    Android Chrome Mobile 98.0.4758.102
  • #6
淡化的初衷是好的,但是有些东西执行起来就打折扣了。网上流传的啥高凉人士发布的所谓民间对今年茂名地区高考评价是什么回事?
 
    Android Chrome Mobile 114.0.0.0
  • #7
细思极恐!如果你有心拿农村学生和城区的学生做一较对。你会发现,这改革,无疑是利用信息差将农村的孩子囚禁在教育得益的最底层,二三十年后,社会的底层依然是这群人
 
最后编辑:
    Android Chrome Mobile 114.0.0.0
  • #8
烂到底了
 
只要守住高考、招公公平的底线就不会堵住底层的上升通道。中国几千年的科举制度有哪个贵族垄断中举了?只有想改变的人才会努力读书,穷则思变。
 
只要守住高考、招公公平的底线就不会堵住底层的上升通道。中国几千年的科举制度有哪个贵族垄断中举了?只有想改变的人才会努力读书,穷则思变。
 
    Android Chrome Mobile 78.0.3904.96
  • #11
台风来了没有?
 
    Android Chrome Mobile 98.0.4758.102
  • #13
只要守住高考、招公公平的底线就不会堵住底层的上升通道。中国几千年的科举制度有哪个贵族垄断中举了?只有想改变的人才会努力读书,穷则思变。

穷人通过考试出头比以前的几千年都更难了。须知从前就是四书五经之类,靠苦读可以出头。现在要靠各种培训才可以出头,比如老师留一手,等到开小灶时才传授,穷人只有徒叹奈何。
 
    Android Chrome Mobile 98.0.4758.102
  • #14
细思极恐!如果你有心拿农村学生和城区的学生做一较对。你会发现,这改革,无疑是利用信息差将农村的孩子囚禁在教育得益的最底层,二三十年后,社会的底层依然是这群人
请放心,穷不过三代了。
 
    Android Chrome Mobile 100.0.4896.127
  • #15
只要守住高考、招公公平的底线就不会堵住底层的上升通道。中国几千年的科举制度有哪个贵族垄断中举了?只有想改变的人才会努力读书,穷则思变。
问题是你读多好的大学也进不了垄断收益高的国企。
 
穷人通过考试出头比以前的几千年都更难了。须知从前就是四书五经之类,靠苦读可以出头。现在要靠各种培训才可以出头,比如老师留一手,等到开小灶时才传授,穷人只有徒叹奈何。
无论是哪个年代有钱人都可以请高级人才来辅导读书,还一对一,骑马射箭,样样学,又怎么样?在论坛上哀嚎吧!可能会快速致富。
 
    Android Chrome Mobile 97.0.4692.98
  • #19
无论是哪个年代有钱人都可以请高级人才来辅导读书,还一对一,骑马射箭,样样学,又怎么样?在论坛上哀嚎吧!可能会快速致富。
服务器在美国,哀嚎多了可能人家就会看上并联系了。
 
现在的教育解决了只要想学就有地方学习,不会因为家庭困难将其拒之门外,不会因为家庭困难而被高等教育拒绝。有些人混淆视听,将自己的孩子不想学习归咎于老师,归咎于制度,在整个中国都是一样的制度,为什么别的地方行,电白不行?别人的孩子行,自己的孩子不行?鼓吹对立解决不了任何问题。任何社会都是三角形,越往上就越窄,竞争的人就越多。自己喜欢夜夜笙歌,论坛敲键盘,就是抽不出时间来陪伴孩子的成长,想着自己的孩子是人中龙凤,这样是既要又要。这样电白就会失去机会,你的孩子就会失去机会。
 
    Android Chrome Mobile 98.0.4758.102
  • #22
无论是哪个年代有钱人都可以请高级人才来辅导读书,还一对一,骑马射箭,样样学,又怎么样?在论坛上哀嚎吧!可能会快速致富。

如果真是这样,海瑞、范仲淹、王十朋、吕蒙正……早就要在你面前哀嚎了!穷到致命,就不是辅导的问题了,是特定历史的问题。
 
    Android Chrome Mobile 114.0.0.0
  • #23
读茂名石油学院石油有关的专业100%进入石化行业。
石油系统的孩子,考茂名学院的石油专业,分数低到令人发指…
 
    Android Chrome Mobile 98.0.4758.102
  • #24
现在的教育解决了只要想学就有地方学习,不会因为家庭困难将其拒之门外,不会因为家庭困难而被高等教育拒绝。有些人混淆视听,将自己的孩子不想学习归咎于老师,归咎于制度,在整个中国都是一样的制度,为什么别的地方行,电白不行?别人的孩子行,自己的孩子不行?鼓吹对立解决不了任何问题。任何社会都是三角形,越往上就越窄,竞争的人就越多。自己喜欢夜夜笙歌,论坛敲键盘,就是抽不出时间来陪伴孩子的成长,想着自己的孩子是人中龙凤,这样是既要又要。这样电白就会失去机会,你的孩子就会失去机会。

别的地方行,电白不行,正好证朋电白教育腐败啊。这么简 单的事还扯东扯西。
 
石油系统的孩子,考茂名学院的石油专业,分数低到令人发指…
不到分数这么投档呀?系统是你家的?不要张口就来。只有到分数线在选专业时才有操作空间。
 

正在浏览此帖子的用户

后退
顶部