讨论 起个帖,聊聊茂名市某纪委副书记等一伙垄断茂名市的学校饭堂配送等事宜 (4人在浏览)

禾禾

幼儿园
注册
2024-09-26
消息
10
反馈评分
1
点数
0
实控公司之一:乐禾食品。
茂一、电实验等学校校长出事后,该纪委副书记推出替死鬼去顶罪,所以幕后老板们皆无事。
学校配送新玩法,由国资的食品公司垄断,乐禾原班人马并入,指定招标公司违法定给国营食品公司中标,民营公司出局,食品公司配送项目背后某纪委副书记等人继续当幕后大老板,彻底垄断全市师生的菜篮子。
某中一位潘姓老板自称是潘本的侄子,到处公关校长们。
知情的可以上来补充,让省纪委看清茂名的葫芦卖什么药。
 
不会是他吧?潘本家族?



1727352382379.jpeg

潘湖


  • 广东省茂名市纪委副书记,市监委会副主任
  • 本词条是多义词,共2个义项展开
潘湖,男,汉族,1965年4月出生,广东省茂名市电白区人,大学学历,1987年7月参加工作,1996年6月加入中国共产党。
现任广东省茂名市纪委副书记,市监委会副主任[4]。
  • 中文名
    潘湖
  • 国籍
    中国
  • 民族
    汉族
  • 籍贯
    广东省茂名市电白区
  • 出生日期
    1965年4月



快速
导航

  • 职务任免

人物履历

1983.09-1987.07 华南师范大学汉语言文学系中文专业本科学习;
1987.07-1995.03 电白师范任教;
1995.03-1997.10 电白县水东镇人民政府工作,1995.10任水东镇人民政府办公室副主任;
1997.10-1999.04 茂名市国家保密局工作;
1999.04-1999.12 茂名市国家保密局宣传秘书科副科长;
1999.12-2001.12 茂名市委办公室综合科副科长;
2001.12-2008.10 茂名市委办公室办文科科长(其间:2002.09-2004.10在中山大学马克思主义哲学专业研究生课程进修班学习);
2008.10-2009.06 茂名市委办公室副调研员、办文科科长;
2009.06-2009.09 茂名市委办公室副调研员;
2009.09-2012.08 茂名市委办公室副主任;
2012.08-2016.12 茂名市委副秘书长;
2016.12-2018.01茂名市纪委副书记[1] ;
2018.01-茂名市纪委副书记、市监察委员会副主任[2] 。

职务任免

2021年12月30日,潘湖当选为茂名市纪委副书记[3] 。
 
新公司:茂名市电白区绿城食品供应链有限公司,不出意外的话,全中暗标。
IMG_3821.jpeg
 
实控公司之一:乐禾食品。
茂一、电实验等学校校长出事后,该纪委副书记推出替死鬼去顶罪,所以幕后老板们皆无事。
学校配送新玩法,由国资的食品公司垄断,乐禾原班人马并入,指定招标公司违法定给国营食品公司中标,民营公司出局,食品公司配送项目背后某纪委副书记等人继续当幕后大老板,彻底垄断全市师生的菜篮子。
某中一位潘姓老板自称是潘本的侄子,到处公关校长们。
知情的可以上来补充,让省纪委看清茂名的葫芦卖什么药。
潘寿璋?
 
    Android Android browser 4.0
  • #8
国家要来一次严查所有私营厂场公司法人代表身份,挖出幕后大老板,对偷税骗税虚开增值税,骗取国资金要依法严惩。
 
    Android Chrome Mobile 115.0.5790.168
  • #9
乐禾出局还是改头换面???
 
人在做人在做天在看凡事凭良心
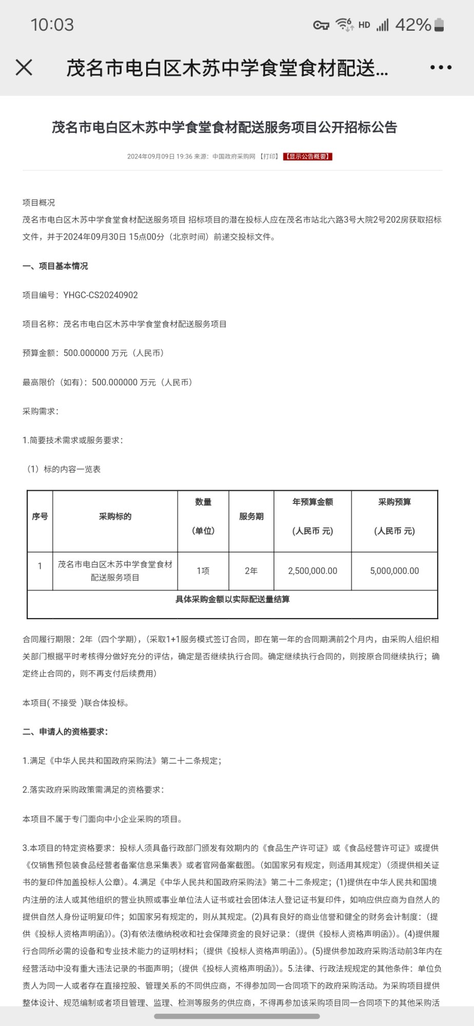
一个电海附中,一个木苏中学正在招投标。你们看看是不是绿城食品供应链中标就知道是不是内定了
 
公司幕后大老板相当部分是贪官,且双层身份,一但有事卷款逃往国外,他们赃款而从多个公司向国外连续不断转出去。当你们发现要抓时,人财两空。
 
招标文件都一模一样,笑掉大牙
 

附件

  • Screenshot_20240926_220312_WeChat.jpg
    Screenshot_20240926_220312_WeChat.jpg
    228.6 KB · 查看: 1,201
  • Screenshot_20240926_220301_WeChat.jpg
    Screenshot_20240926_220301_WeChat.jpg
    220.6 KB · 查看: 1,122
这个玩法国源在玩,茂南区食品公司的子公司。
那么,税务稽查要实行职责,要去查一查有没有偷税骗税以及虚开增值税了
 
那么 ,税务稽查要实行职责,查一查有没有偷税骗税以及虚开增值税了
不会逃税的,这些发票都是普通发票不是增值税专用发票。
 
    Android Chrome Mobile 128.0.0.0
  • #20
人在做人在做天在看凡事凭良心
一个电海附中,一个木苏中学正在招投标。你们看看是不是绿城食品供应链中标就知道是不是内定了
30号开标。坐等看戏。
 
不会逃税的,这些发票都是普通发票不是增值税专用发票。
公司没缴纳过增值税这项问题就大了。
 
    Android Chrome Mobile 97.0.4692.98
  • #24
那么,税务稽查要实行职责,要去查一查有没有偷税骗税以及虚开增值税了
税务高官子弟们都是开空壳公司的,三个月后注销,富到流油!
 
税务高官子弟们都是开空壳公司的,三个月后注销,富到流油!
国库被这帮家伙吃到空,偷税、骗税、虚开增值税,还要骗取国家扶贪资金… 加上贪官和各种洗钱等。
各地方要成立一个公、检、法、司……联合工作小组才行,凡是查到谁就抓谁,犯国法一律严惩不贷。
 

正在浏览此帖子的用户

后退
顶部